Smartdoorlock – Fingerprint and PIN Authentication

A functional smart doorlock system with multi-factor authentication, developed as part of the Sensors and Actuators course project.

Smartdoorlock: Fingerprint and PIN Authentication

Overview

A functional smart doorlock system designed as part of the Sensors and Actuators course.
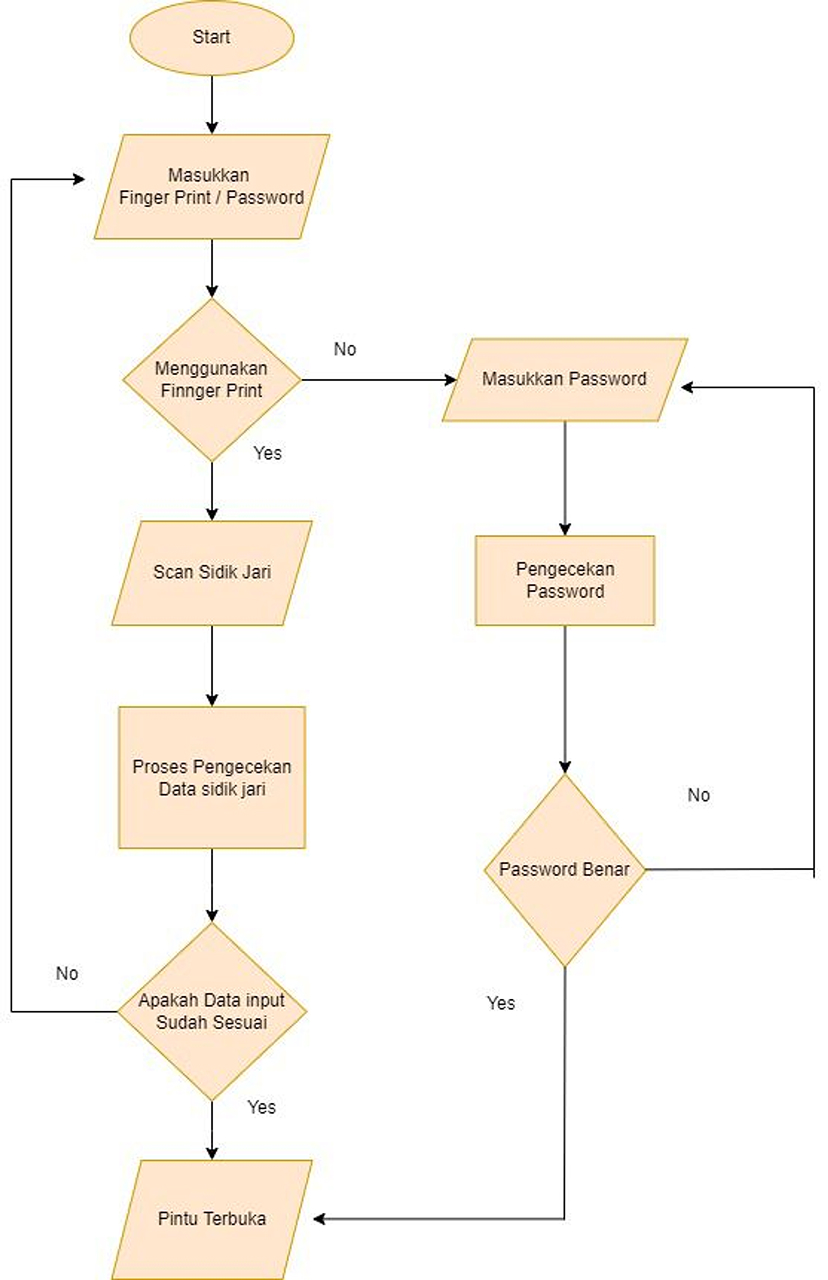
Features multi-factor authentication using both fingerprint and PIN input for enhanced security.
Built to be directly applicable in real-world use, including a working prototype.

Contribution

  • Led the end-to-end development of the system, coordinating mechanical, electrical, and programming aspects.
  • Integrated multiple hardware components:
    • Fingerprint sensor for biometric verification
    • Keypad for PIN entry
    • Solenoid lock for actuation
    • LCD screen for user interface
    • Arduino Nano as the core controller
  • Wrote firmware to manage authentication logic and control system responses.
  • Managed team workflow, ensured proper documentation, and delivered the system on schedule.

Results

  • Successfully deployed a working prototype that demonstrated secure door access with both biometric and numeric authentication.
  • Received high evaluation from lecturers for technical execution and practical application.

📂 GitHub Repository: Smartdoorlock Project


System Diagram & Circuit Schematic